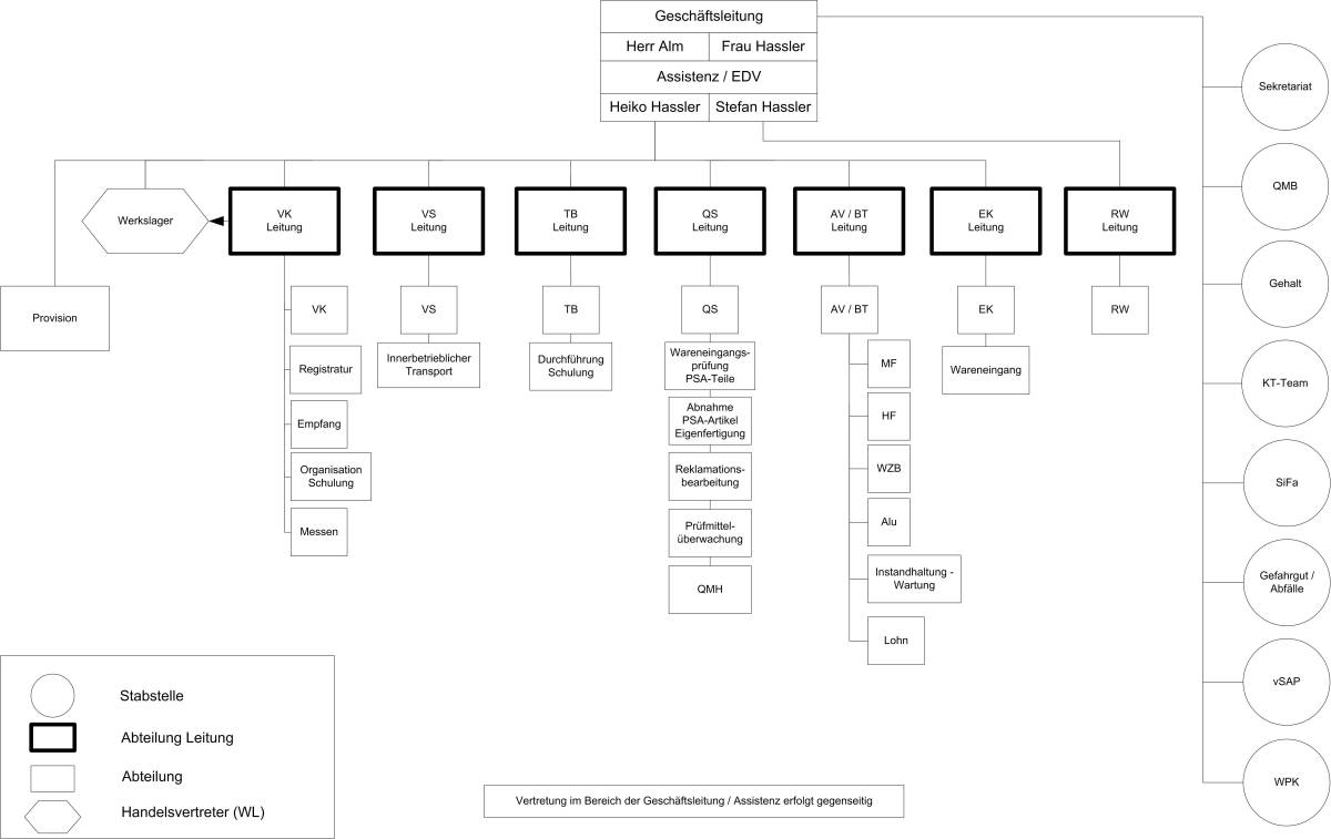
| Organigramm |
| +.+.+.+.+.+.+.+.+.+.+.+.+.+.+.+.+.+.+.+.+.+. | +.+.+.+.+.+.+.+.+.+.+.+.+.+.+.+.+.+.+.+.+.+.+.+.+.+.+.+.+.+.+.+.+.+.+.+.+.+.+.+.+.+.+.+.+.+.+.+.+.+.+.+.+.+.+.+.+.+.+.+.+.+.+.+.+.+.+.+.+ |
| Erstellt/Geändert von: Name/Datum | Geprüft/Freigegeben von: Name/Datum | Version: 1 |
| Haca, O. Helwig / 03.07.2017 | H. Hassler / O. Helwig 11.07.2017 | |