PB 83-01 "Entwicklung von Produkten"
1. Zweck
Erweiterung und /oder Ergänzung der Produktpalette, setzen von Standards, sowie Umsetzung der Marktforderungen.
2. Geltungsbereich
3. Abkürzungen/ Begriffe
Alle in der Intranet-Dokumentation verwendeten Abkürzungen und Begriffe aus dem Sprachgebrauch der zugrundeliegenden Normen sind zusammenfassend in der Liste der Abkürzungen und Begriffe erläutert.
4. Entwicklung
4.1 Beschreibung der Inhalte:
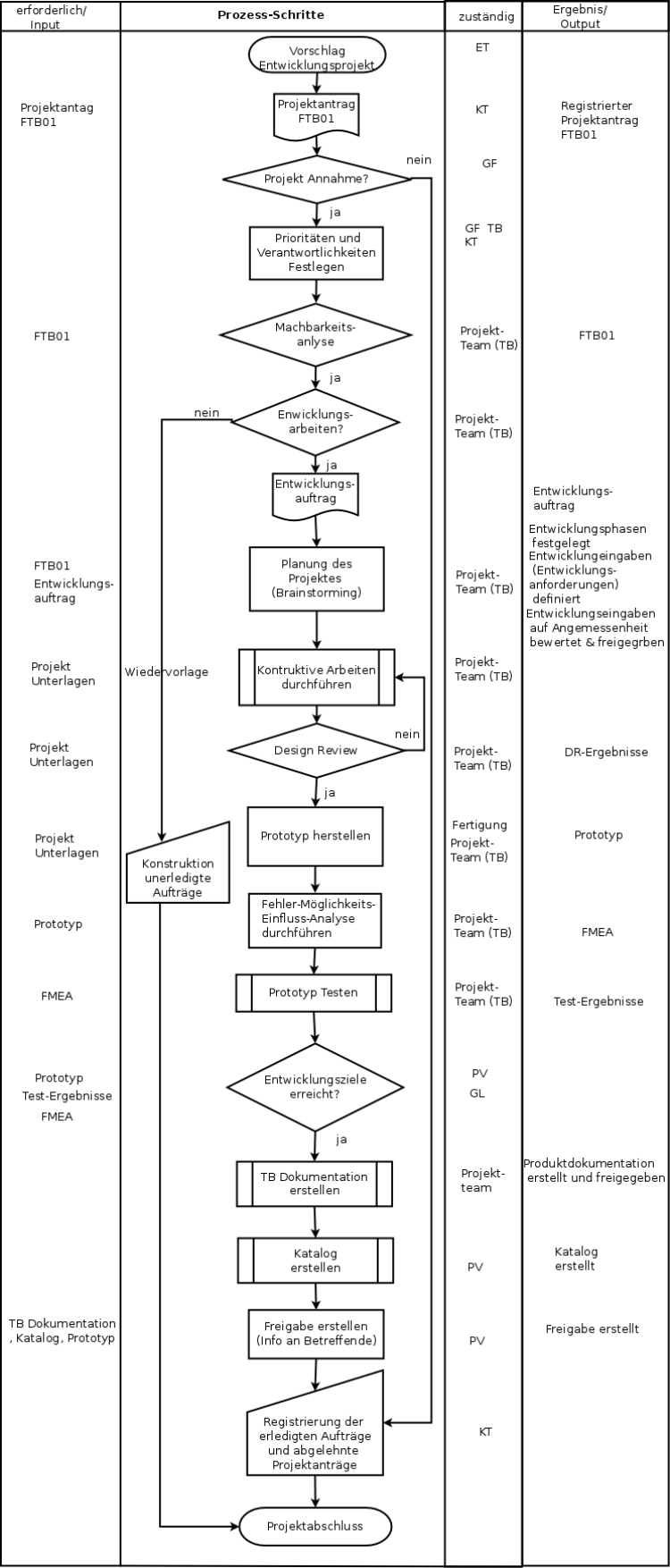
Bei HACA wird mit Entwicklungsprojekten gearbeitet. Der Auslöser für ein Entwicklungsprojekt kann jeder sein, wird aber erst nach Vorlage eines Pflichtenhefts und Genehmigung der GL freigegeben.
Die Ergebnisse werden vorgestellt (KT, GL) und beurteilt. Wird eine Freigabe erteilt, erfolgt die Produktaufnahme im Katalog (Serienfreigabe).
Die konstruktiven Arbeiten werden separat beschrieben.
Wir unterscheiden 2 Arten der Entwicklungen:
- die auftragsneutrale Entwicklung eines neuen Produktes (Eigenentwicklung)
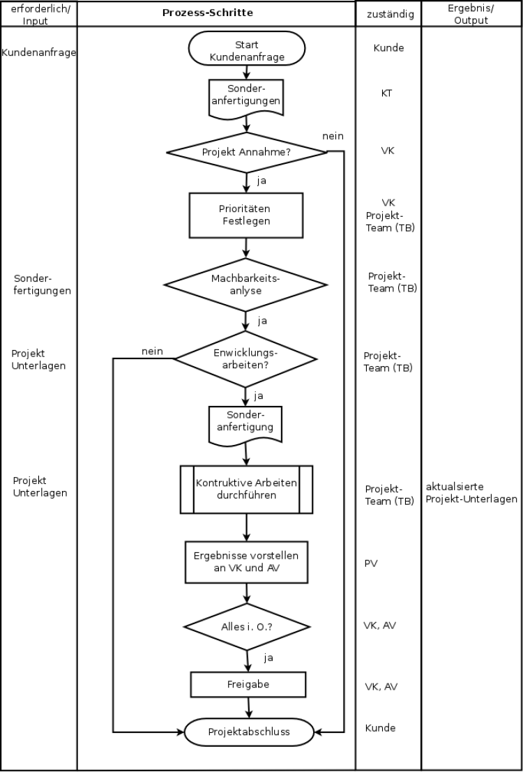
- die auftragsbezogene Entwicklung eines neuen Produktes (Kundenforderung)
Variantenkonstruktion
- Auftragsbezogene Modifikation eines vorhandenen Produktes.
4.2 Entwicklung eines neuen Produktes
4.3 Auftragsbezogene Variantenkonstruktion eines Produktes (Kundenforderung)
Entwicklungen werden intern initiiert und von TB dokumentiert. Damit werden die Rahmenbedingungen festgelegt, die wichtigsten Aufgaben geplant und das Projekt freigegeben.
- Wesentliche Inhalte sind:
- Kostenrahmen/ Budget
- Termine
- Vorgaben und Vorschriften (Spezifikationen, Abnahmekriterien etc.)
- Technische Merkmale
- Qualifikationsnachweise (Prüfungen, Tests)
TB plant die Details der Entwicklung und der Qualifikation und führt einen Entwicklungsordner (EDV oder manuell), in dem alle wesentlichen Ergebnisse und Vorkommnisse festgehalten werden.
Werden Entwicklungsanteile extern vergeben, sind die Anforderungen schriftlich zu definieren (Bestellung, Vereinbarung) und die Erfüllung nach Erhalt zu überprüfen. Vorgaben sind i.d.R. Skizzen und Zeichnungen. Mängel sind dem Einkauf mitzuteilen.
4.4 Designreviews
Designreviews stellen die Einhaltung der Vorgaben sicher und sollen frühzeitig Probleme bezüglich der Realisierbarkeit, Sicherheit, Kosten, etc. aufdecken. Im Designreview werden die Zeichnungen, Stücklisten, ggf. Berechnungen, etc. auf die Einhaltung der Vorgaben überprüft. TB plant diese Reviews und lädt die Teilnehmer dazu ein. Spontane Reviews werden in Absprache mit den Teilnehmern festgelegt. Die Ergebnisse sind zu protokollieren. Es sind alle überprüfenden Tätigkeiten im Rahmen der Entwicklung (Reviews, Prüfungen, Tests etc.) aufzuzeichnen.
4.5 Projektkosten
Es ist festzulegen, in welchem Umfang die Kosten / Aufwendungen erfasst und überwacht werden. Vom Vertrieb ist ein Auftrag (Kostenträger) anzulegen.
4.6 Kommunikation zum Kunden
Alle nichttechnischen Angelegenheiten sind über den Vertrieb abzuwickeln. Technische Angelegenheiten sollen von TB mit dem vom Kunden benannten technischen Ansprechpartner besprochen und geklärt werden. Wichtige Informationen sind aufzuzeichnen.
4.7 Produktdokumentation
Die technische Dokumentation wie Kataloginformationen und techn. Datenblätter wird von TB erstellt. Diese Dokumente werden von PV gelenkt (Artikelnummer, Datum, Ersteller).
4.8 Übergeordnete Dokumente
Für TB relevante übergeordnete Dokumente wie Normen, Richtlinien, etc sind von TB zu beschaffen und an den QMB zur Verwaltung zu übergeben. Die Dokumente werden im Netz zur Verfügung gestellt.
4.9 Archivierung der Dokumente und Aufzeichnungen
Siehe LI 42-02
4.10 Mitgeltende Dokumente und Unterlagen
Normen, technische Lieferbedingungen, Sicherheitsvorschriften, PPS-Teilestamm,
4.11 Produktänderungen
Nach der Freigabe einer Zeichnung werden Zeichnungsänderungen mit einem Index versehen. Die Änderung ist VV mitzuteilen, damit die Bestellung auf den korrekten Index hinweist!
Nachfolgender Ablauf zeigt eine Übersicht der einzelnen Änderungsschritte.
5. Änderungsübersicht
| Datum | Geändert durch | Stichwortartige Beschreibung der Änderungen | Version |
|---|---|---|---|
| +.+.+.+.+.+ | +.+.+.+.+.+.+.+.+.+.+.+.+.+.+ | +.+.+.+.+.+.+.+.+.+.+.+.+.+.+.+.+.+.+.+.+.+.+.+.+.+.+.+.+.+.+.+.+.+.+ | +.+.+.+.+ |
| | |||
| | |||
| |
| +.+.+.+.+.+.+.+.+.+.+.+.+.+.+.+.+.+.+.+.+.+.+.+.+.+.+.+.+.+.+.+.+.+.+.+.+.+.+.+.+.+.+.+.+.+.+.+.+.+.+.+.+.+.+.+.+.+.+.+.+.+ |
| Die aktuelle Version dieses QM-Dokuments ist auf dem Intranet unserer Firma abgelegt. Nur diese unterliegt dem systemspezifischen Änderungsdienst |



